欢迎访问Kaiyun官方网站登录入口!

我校2018年成功获得十六项国家级课题立项

来源:科研处 余亮 发布时间:2018-09-27浏览次数:

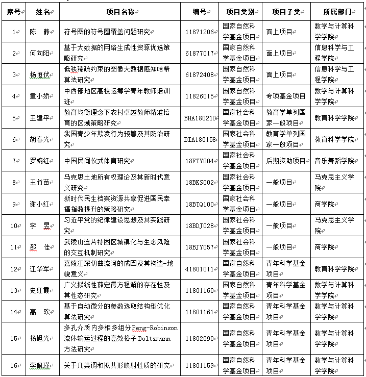
我校高度重视高级别科研项目的组织申报,切实采取多项措施,加大支持力度,提高科研项目申报质量,有效促进了教师科研水平的提高,取得了良好的效果。今年我校国家级项目共成功立项16项,其中国家自然科学基金9项,国家社会科学基金7项,显示了我校科研整体实力的提升。

 



版权所有©开云(中国)Kaiyun·官方网站-登录入口   地 址:长沙市岳麓区枫林三路1015号  邮 编:410205
                     湘ICP备05000548号      湘教QS1-200505-000191
                     管理:宣传部    电子邮箱:xcb@hnfnu.edu.cn

官方微信
湖南教育政务网